
修真江湖是一款以传统修真文化为背景的放置挂机文字角色扮演游戏。在游戏里,玩家将化身凡界中籍籍无名的奴仆,一路成长为仙界至尊,开启专属于自己的无极仙途。玩家能借助挂机修炼自动提升境界,亲身感受从凡人到飞升的完整修仙历程。这款游戏的核心玩法涵盖自由搭配多门派功法、经营洞府资源、培养灵兽、炼丹炼器,以及结交道侣一同修行。它巧妙融合了策略性的资源管理与功法组合,同时通过丰富的游历奇遇和剧情事件,构建出浓郁的修真世界氛围。
全程托管:无需在线值守,彻底解放双手,告别繁琐的重复操作。
各色门派:功法,技能,装备,门派特色多种多样。
资源获取:食物,木材,采药?资源分配,策略你有。
游历副本:遍览世间,奇遇纷呈,助你在修真途中沉浸式体验,书写专属的御剑篇章。
斩妖除魔:多样副本玩法,《鬼谷八荒》让打怪过程告别单调乏味。
独创剧情:原创修真故事,你不仅要历经磨难,还将深陷爱恨情仇的纠葛之中。
飞升仙界:完美复刻修真小说经典设定,助你成就玄元剑仙之名,让渡劫飞升的梦想照进现实。
红尘道侣:凡尘俗世,只求双人一剑,笑傲江湖。
游戏开局阶段
修为:
修为才是游戏的核心所在,境界的重要性不言而喻(散仙之前的大等级压制是毫不掩饰的)。
锻体期和练气期这两个阶段,渡劫的成功率比较高,而且相对来说经验获取速度也快,所以可以考虑直接硬扛雷劫来渡过。
筑基阶段:渡劫的成功率在50%到60%之间,具体得看个人运气如何,建议服用丹药辅助。
结丹期及以后:建议嗑药,磕满!。
渡劫成功率说明:只要不到100%,都是50%,哪怕95%依旧可能被劈成灰,不要省那点丹药。
筑基之后每个小境界和大境界进阶时,会遇到心魔袭扰。心魔打不过的时候请嗑药。自己炼制或者购买。
结丹大圆满境界能够启动传送阵,从而完成修复传送阵的任务,进而前往蓬莱大陆。需要注意的是,使用传送阵会自动脱离当前门派,所以在使用之前,请务必先将门派贡献和论道点消耗完毕。
达到化神中期境界时,修士可借助破界珠的力量,选择前往幽冥界或灵界其中一方(需谨慎抉择)。一旦通过破界之法飞升离去,便再也无法回到周天大陆与蓬莱大陆了。
备注:
叛离门派后会触发以下效果:所有名称中包含“门”字的技能将不复存在,门派贡献值与试炼点数均会被清零,且此后无法再进入该门派。不过,叛门操作不会对秘法以及特殊功法产生影响。
洗心革面丹可清除判门效果,重新进入门派。
元婴期初期修士进入周天门派可直接获任长老之职,元婴后期修士进入蓬莱门派也能直接被授予长老职位。
仙玉:
目前获取仙玉的途径包括:每日登录签到、参与高(避坑)仙玉相关活动、领取各类礼包、绑定手机获得的专属礼包,还有一些需要留意的特殊方式(避坑)。
开局第一波仙玉的使用建议:前往天源堂,用于提升修为获取速度的混沌、清虚秘法和炼神术(这三者共有5阶,会随着等级提升逐步开放)。其中清虚秘法在天源堂二层,需要充值任意额度后获取登仙令才能进入学习。
商城介绍:
商盟里可以自行查看,里面的设置大多是随着等级提升逐步开放的,这里仅介绍最主要的两个鼎炉。
冰灵炉是一款紫色4星品质的丹炉,每次炼制可产出30粒丹药,还能降低20%的耗材用量,性价比超高,而且它是永久可用的,不需要进行升级操作。
虚天鼎是紫色4星的器鼎,它目前最高可以锻造出元婴大圆满阶段的装备。后续随着自身等级的提升,会逐步开放升级图纸,升级后的虚天鼎最高依旧能够打造对应等级圆满阶段的装备。而三阳鼎在后期升级后,最高应该只能打造对应等级中期阶段的装备。
灵石:
修真界的硬通货,极其重要的资源。
常规获取途径包括:每日签到、洞府灵脉(此方式极不建议选择)、门派日常职位所享特权、常规地图(元婴期可解锁星宫区域)、剧情相关地图、秘境类地图,以及通过炼丹出售丹药、炼器出售装备来获取。
签到:少量
洞府灵脉:前期最多可安排3个农民在此,每日能获得2.6W收益;等结丹之后,就没必要再开采灵石矿了——既占用资源,收益又低,这个设定用来过渡前期就足够了。
门派每日职位特权:少量
常规地图是获取灵石的主要途径。记得勾选装备出售选项,同时保留材料。灵兽蛋到了后期要留存下来用于灵解,这样能得到兽魄和精元,之后可以用它们合成内丹来提升血脉,还能炼制任务所需的属性丹。
(元婴以上装备分解可以获得玄铁金。)
剧情地图:一次性。
炼丹卖钱:资源有多的时候可以选择,炼丹卖钱。
炼器卖装备:不推荐,收益不明显。
卖宠物蛋:不推荐。
洞府:
优先升级兽场,然后再升级木场。
通常先把兽场和木场升到21级,接着把矿场与药园也补到21级,之后再将兽场、木场升级到41级,随后把矿场和药园也升到41级,按照这样的顺序升级速度会比较快,之后以此类推。
开局选洞府确实挺让人头疼的,前期得优先搞食物(这关系到生产力),然后再考虑木材(毕竟建设离不开它)。
挂机时食物产出加满
剩下的部分自行分配,过程中可以查看食物的产出与消耗情况;到了后期要是食物储备充足,也可以适度让消耗超过产出。
生产出的食物能够抵消消耗的食物,例如:食物总产出为50,总消耗为52,那么每次进行生产时,就会消耗库存里的2个食物。
注意:当食物为0,所有生产会停止。
洞府的重要性在前期主要通过灵阵体现,灵阵等级达到41级时,灵气值能达到6000;灵阵等级为87级时,灵气值可达到15000。
当灵气值累积到6000时,可前往地源堂第二层兑换昊元丹,每日限兑15颗;若灵气达到15000,则能在同一地点兑换元婴丹,每日兑换上限为5颗。
当兽木石药铁的等级达到21、41、61、81、101、121这些数值时,洞府储量会翻倍;不过到了180级之后情况略有不同——181级时不翻倍,182级才会翻倍,而且182级以上每提升一级,储量都会有大幅增加。简单总结一下规律:就是当它们的等级满足20n+1(n不为0)这个公式时,储量就会加倍。
前期灵气的重要性仅次于修为,主要体现在升级所学功法和提升自身宠物这两方面。
门派:
(一)周天大陆
七大宗门分别是:古剑门、御海宗、天雷宗、萧遥阁、乌金门、玉剑门以及缥缈阁。
前期门派选择
想要前往剑门并且拥有剑体的人,可以选择去古剑门。这里的优势在于剑意学习速度较快,而且实力强劲,输出能力也很高。
没有剑体的,可以先去萧遥(避**)阁或天雷处获取二品炼丹术。
备注:结丹大圆满直接去蓬莱大陆,乌金门袋子可以等灵目洗出来之后回来获得。
门派须知
进入门派后,首要任务是赚取贡献,你可以直接依据门派职务,着手领取日常任务并进行挂机操作;从加入门派起,每经过4年游戏时间(对应8小时现实时间),悬赏任务就会刷新一次,完成这些任务能够获取门派贡献和闭关令。
在周天大陆,有一处门派的藏书阁,传功长老便在此处。你可以在这里学习功法,不过学习功法需要消耗门派贡献,而且一旦叛离门派,所学的功法便无法带走。另外,要是你给传功长老送礼,将好感度送满之后,就能开启求教功能。求教功法需要花费灵石,同样的,叛门之后也带不走这些求教来的功法。
求教可以节约贡献。
在游历-交易会能够获取各门派的功法(这些功法可在对应门派进行学习和升级)。如果获取的是攻击类或防御类功法,那么需要先学习对应的本源功法才能使用。不过,要是选择判门的话,这类功法是可以带走的,并且此时不需要对应的本源功法。但需要注意的是,判门之后如果没有对应的全本本源功法,就没办法再对这些功法进行升级了。
PS:功法会在黑市交易获得。
内门大比的奖励机制很明确:获胜就能拿到奖励,名次越高奖励越丰厚;即便没把握赢,也值得参与尝试。对于新手而言,建议每天睡前挑战一次。
内门大比成绩不太理想的话,可以在比赛结束前退出游戏再重新登录,这样就能重新参与内门大比了(不确定这个机制是否已经被修复)。
每日向门派掌门请安,可获得门派贡献;在门派界面的执法长老处,通过职务晋升入口消耗100贡献,即可领取每日奖励,奖励内容会根据你的门派职务等级有所不同。
门派的练功房里,找大师兄就能用贡献值换闭关机会,以此获取修为;要是想深度闭关,就去练功长老那儿,消耗灵气也能得到修为。
在悬赏任务里,追捕叛徒时,击败对方后你可以选择放过他,这样能得到材料或灵石,但一旦选择放过,该任务就无法完成了。
把礼物送给门派炼丹师后若被退回,能得到一份礼包,里面包含2品炼丹炉和1品炼丹术;要是想提升炼丹术,可点击与炼丹师交谈,但前提是这位门派炼丹师得是2品炼丹师才行。
把礼物送给门派里的炼器师,若对方退回礼物,你就能得到回赠的礼品(包括2品炼器鼎和1品炼器术);要是点击与对方交谈,则有机会提升自身的炼器术水平,不过有个前提——该门派炼丹师的炼器师等级得是2品或者3品。
送礼给门派掌门,若礼物被退回,点击与掌门交谈,可获得礼物(通常是元婴级别的门派武器);点击特权请求,则能进入门派禁地。
门派禁地:
萧遥阁:灵气秘法可微量提升灵气获取速度;获取途径为翻牌子;消耗灵气,使用次数共9次。
古剑门:1阶剑意可提升剑招伤害30%;获取途径为参与战斗(需达到结丹境界方可参与),该获取方式共有9次机会。
御海宗的修为秘法效果是略微提升修为获取速度,获取该秘法的途径为翻牌子玩法。每次翻牌子需消耗修为,总共可进行9次,将9次全部点满累计需要消耗512万修为。(进入御海宗需要花费300仙玉购买令牌,这里不推荐大家购买)
天雷宗:天雷印记 增加元婴前渡劫成功率15%;获取方式:找相同(就是翻牌子);消耗:修为,次数9次,点满9次需要512W修为。(印记效果有待考证。)
缥缈阁中的“氤氲之体”是一种需百年功体修炼而成的体质,其效果为每回合回复蓝量。该体质的获取途径是参与“找相同”(即翻牌子)的玩法;获取过程中需要消耗修为,玩法共有9次尝试机会,若要将9次机会全部用完,总共需要消耗512万修为。(此体质实用性较低,不建议特意获取。)
玉剑门的1阶剑意效果为提升剑招伤害30%;获取途径是参与战斗,且需达到结丹修为方可尝试;该剑意最多可获取9次;若拥有剑体,获取周期约10至20天,若无剑体则需40天以上。(此获取方式与古剑类似,不推荐前往)
乌金门的乌金袋子能提升10格的纳戒空间,获取途径是翻牌子,需要消耗灵气且累计操作9次。可以先前往蓬莱大陆进行洗眼操作(具体可参考下方醉龙涎的物品说明),之后再返回领取袋子。该物品为唯一道具,推荐获取。
(二)蓬莱大陆
四大宗门:剑神宫、太清门、魔玄宗、万妖谷。
门派选择
拥有剑体的修炼者,可前往剑神宫修行。此地的优势在于能让你更快掌握剑意,同时自身实力强劲,输出能力也更为出色。
没有剑体的,建议先去太清门(双秘法提升速度)。
门派须知
1-6同上。
送礼门派的掌门处,若有礼物被退回,点击与掌门交谈,即可领取礼物(蓝色宠物袋子);点击特权请求选项,则能进入门派禁地。
试练塔需由真传弟子开启,进入后可获得千年体质(其中仅大道丹值得获取)。
在禁地之内,若能以七成实力战胜太上长老,便有资格参与四宗大比;一旦进入四宗大比,便不可中途退出,赛事的第一名将获得名为“醉龙涎”的眼药水作为奖励。
把礼物送给门派里的炼丹师,要是送的礼物被退回了,就能得到一份礼物(是3品炼丹炉);要是点击和炼丹师交谈,就能提升自己的炼丹术。
将礼物送给门派里的炼器师,若对方退回,你能得到3品炼器鼎这份礼物;要是点击与他交谈,则可以提升自身的炼器术。
门派禁地:
剑神宫:1阶剑意可使剑招伤害提升30%,2阶剑意能让剑招伤害增加90%,这两种剑意的获取途径为战斗。
太清门:1、2阶修为秘法与1、2阶灵气秘法,获取途径为翻牌子。
魔玄宗:1阶魔意,效果为提升魔招伤害30%。获取途径是通过战斗,每次战斗可获得1点,获取速度以此计算。
万妖谷:1阶、2阶驭兽术的效果分别为提升灵兽属性10%、30%,缩短神兽孵化时间5%,增加助战神兽数量1个、2个。获取途径为战斗,获取效率为每次战斗获得1点。
(三)两界
化神中期修士能够借助破界珠前往幽冥界或灵界,且这是唯一的选择。
门派划分(判门,在商盟化生阁,50W灵石/次)
灵界:玄天剑派、浩然宗、天道门、佛
幽冥界:寂灭宗、炼魂宗、妖神教、蛊
门派禁地:
玄天剑派的剑意分为三个层次,1阶时剑招伤害提升30%,2阶提升90%,3阶可提升150%;想要获得剑意,需通过与人争斗的方式。
浩然宗:
天道门:1、2、3阶修为秘法,获取方式:翻牌子。
寂灭宗:1、2、3阶剑意分别能使剑招伤害提升30%、90%、150%,该剑意的获取途径为战斗。
炼魂宗:
妖神教的驭兽术分为1、2、3阶,效果分别是提升灵兽属性10%、30%、50%,同时能加快神兽孵化速度5%,还可增加助战神兽数量1、2、3个。获取该术的途径是通过战斗,每次战斗可获得1点进度。至于佛与蛊的禁地,我未曾前往探索,目前不清楚相关情况,欢迎大家补充信息。
炼丹术:
一品炼丹师:加入门派后,找到门派炼丹房里的炼丹师,点击“学习”按钮就能直接掌握一品炼丹术了。
二品炼丹师:在角色界面的功法板块中找到特殊功法选项,消耗精神力将一品炼丹术的领悟程度提升至当前境界所能达到的圆满状态后,点击学习即可(前提是门派内的炼丹师自身已达到二品炼丹师等级)。
三品炼丹师:在角色-功法-特殊功法界面,消耗精神力(每日凌晨4点自动回满)将二品炼丹术的领悟程度提升至当前境界的圆满状态,蓬莱大陆门派的炼丹师直接点击学习即可。
四品炼丹师:在角色-功法-特殊功法界面,消耗精神力(每日凌晨4点自动回满),将领悟程度为360点的三品炼丹术修炼至当前境界圆满状态后,通过游历完成指定任务,即可获得四品炼丹心得。
五品炼丹师:角色需在功法界面的特殊功法板块,消耗每日凌晨4点回满的精神力,将四品炼丹术(当前领悟值600点)修炼至当前境界的圆满状态;随后以化神修为进行游历,完成指定的五品炼丹任务,即可获取五品炼丹心得。若想晋升五品以上炼丹师,则需先达成炼虚飞升的条件,之后通过完成每日势力任务兑换相应资源来实现。
炼丹需要提前购买并学习丹方,方可炼制。
结丹期之后,内视丹火处也可炼制丹药。
周天大陆的炼丹术水平有限,最高只能学到二品;而蓬莱大陆的情况不同,那里的四个宗门都掌握着三品炼丹术。
建议:1. 优先提升炼丹术,先前往拥有二品炼丹师的宗门(上四门:逍遥、古剑、天雷、御海)。理由是跨品级炼丹时,所需耗材会翻倍。
建议尽早入手冰灵炉(可在天源堂二层花费980仙玉购买),它能带来三项实用效果:一是单次炼丹数量提升到30颗,二是炼丹耗时缩短至一个半小时,三是所需耗材减少20%。
炼器术
学习及升级方式基本等同炼丹。
建议:如果仙玉储备比较充足的话,可以考虑购买虚天鼎(该道具在天源堂二层,售价为980仙玉)。选择它的原因在于,刚入手时就能炼制出元婴大圆满阶段的最高等级装备,后续升级之后,还能对应炼制更高等级大圆满阶段的装备(不过实际情况中,这些装备可能不一定真的会穿戴使用就是了 - -!)
装备:
锻体期、练气期、筑基期的装备,均可在常规地图中通过开启宝箱获取,这样能节省灵石。
结丹期修士可前往地源堂二层选购装备,也能选择自行炼制所需装备。
元婴期阶段,元婴期及之前的装备在副本中均有掉落。如果不打算冲击7天榜的排名,建议化神期之前都使用副本掉落的装备,这样可以节省洞府资源。
元婴以上装备分解可以获得玄铁金
锻造装备品质和锻造装备等级决定,锻造装备属性。
品质:由于装备属性随机,区间有重叠,概率出现低品质装备属性优于高品质装备的情况。
神兽:
商盟的天源堂二层能直接买到紫色三属性神兽,每天最多买10只;地源堂二层可以购买绿色三属性神兽,每日限购10只,建议有能力的话尽量买满。
灵兽血脉的提升途径有两种,一是与同类型的神兽进行合体,二是吸纳内丹(这里建议优先选择灵解的方式,不然会消耗大量精元,要知道15个精元才能合成一颗内丹)。另外需要注意的是,当血脉达到10点以上时,必定能获得一颗内丹。
好感:目前只有携带神兽进行扫荡战斗时才能获得好感值,好感值越高,战斗中能获得的buff就越多。此前最多可叠加3条buff,现已更新为6条——其中3条用于提升神兽自身属性,另外3条则是为玩家主角提供助战增益。具体效果可通过打开个人宠物界面的好感栏自行查看。
每日重塑前五次免费,之后需消耗漱魂丹继续洗练;若洗出橙色资质会自动锁定,锁定状态下重塑需消耗灵石。当所有资质均为橙色时,宠物将晋升为王级(五行宠只有达到王级后觉醒,才能改变造型并突破渡劫等级上限;若未达到王级的五行宠,觉醒后等级上限仅为渡劫大圆满,需使用神兽回退阵图处理。异兽无需洗出橙色资质,可直接升仙,但前期不建议操作,通常是在红色宠物为升仙做准备阶段,才开始进行洗练)
每重塑500次必得一条橙色资质
灵兽资质从低到高为白-绿-蓝-紫-橙-红-青-金
进阶:提升灵兽品质的规则如下: 两只相同的绿色灵兽,需先将血脉值吃满,并且境界提升至当前阶段的最大值,之后可合成血脉为10/20的蓝色灵兽;以此类推,两只相同的紫色灵兽,同样在血脉吃满、境界达到当前上限后,能合成血脉为30/40的橙色灵兽;红色灵兽的合成逻辑与上述一致。当红色灵兽完成血脉吃满、境界达到当前最大值后,可通过上古灵兽板块下的“神兽觉醒”选项,消耗两只同属的红色灵兽,进阶为青色灵兽。
灵兽进阶的过程中,可以使用保属性丹药来保留其属性。(此方法不建议采用)
孵化池:每突破一个大境界,便会解锁一个新的孵化池。灵兽的品质越好,所需的孵化时长就越久。
血脉:血脉数值越高,宠物所能携带的技能数量就越多,每提升10点血脉,就能开启一个新的技能栏位。
白色灵兽,初始品质:0-1点,血脉上限:5点
绿色灵兽,初始品质:0-3点,血脉上限:10点
蓝色灵兽,初始品质:2-7点,血脉上限:20点
紫色的灵兽,初始品质区间在10到16点,其血脉上限为30点。
橙色灵兽,初始品质30点,血脉上限:40点
红色灵兽,初始品质40点,血脉上限:60点
合体(不建议采用):受体每拥有10点及以上血脉时,本体血脉增加1点;若受体血脉不足10点,则本体血脉不提升,且该不足部分不进行累计。
灵兽蛋的建议处理方式为孵化与灵解。血脉每积累1点可兑换1颗精元,每满10点则能换取1颗内丹。
举例:1血脉=1精元
10血脉=1内丹
11血脉=1内丹+1精元
20血脉=2内丹
助阵:此神兽进行助阵后,其好感光环将生效。助阵灵宠的数量上限为5只,而驭兽术能够提升神兽的助战数量。
灵阵及灵根
当聚灵阵等级提升至88级时,灵池功能将自动解锁。此后,当灵气值达到当前上限,超出的部分会自动转入灵池存储。灵池开启后,玩家可使用存储的灵气兑换宠物属性丹。
灵池灵气上限根据聚灵阵等级提升而提升
6000达到6000灵气上限需解锁41级灵阵,积累15000灵气对应87级灵阵,而25600灵气则要求灵阵等级提升至114级(此时可将蓬莱大陆的蓝色本源功法全部点满)。
学习门派技能需要满足对应的灵根条件,同时门派技能的等级提升还得依据灵阵等级的要求。
小五行灵根可使对应属性的灵气消耗量减少20%,同时让相应能力提升10%。
混沌道体可使所有灵根属性的灵气消耗减少50%,同时让对应的能力提升50%。
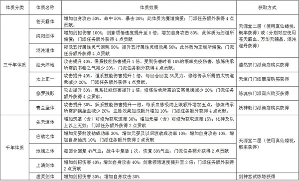
功体:
秘境图:
沉星雨林(可在地源堂一层购买):属于法器地图,主要产出沉星木——这是法器强化的初级材料,适用于1-5级的强化阶段。
飘雪花海(可在地源堂二层购买):这是一张法器地图,使用后能产出辉月寒晶——这是用于法器6到10级强化的中级材料。
幻海迷泽(可在地源堂三层进行购买):这是一件法器地图,能够产出翳影枝——它属于法器强化的高级材料,主要用于11到15级的强化阶段。
水云涧(可在地源堂一层购买):内含丹火地图,能产出水云晶,该水晶用于淬炼丹火。
栖霞山(可在地源堂一层购买):丹火地图,产出的赤炎石可用于淬炼丹火。
疾风谷(可在地源堂一层购买相关物品):这里有丹火地图,能产出翠碧沙,该材料可用于淬炼丹火。
黑水湖(可在地源堂一层购买):对应丹火地图,能够产出天河朱砂,该材料用于淬炼丹火。
每天可以免费重置1、2次。
丹火
结丹期获得,可使用丹火材料及玄铁提升丹火品质。
作用:开启自身炼丹、炼器界面,可节约火焰成本。
炼器界面目前仅提供图纸炼器功能,未设置自由炼器选项,因此无法直接炼制装备。
结丹之后,你能够在角色-丹火界面,自主进行丹药炼制和法器炼制操作。
丹火的升级过程包含两个阶段:首先是淬炼阶段,随后是升华阶段。当淬炼进度达到满值36/36时,便会开启升华阶段,只有完成升华,丹火才能成功晋升到下一个等级。还请尽快提升丹火等级,系统目前提供的最高等级仅为青色灵品,而丹火的终极等级是神品暗金。
元神
游历任务完成后,修习分神术,便能开启第二元神,该元神可用来装配第二体质。
第二元神的初始修为处于结丹初期一阶,其初始激发效果设定为30%。
第二元神的最高激发效果可达79%,第二体质的最大激发效果为80%。
当第二元神修炼到结丹大圆满十阶的境界时,能够借助玄牡参突破瓶颈,晋升至元婴初期一阶,从而将第二元神凝练转化为第二元婴。
第二元婴可继续升级,每级可获得修为速度0.1%。
如第二元婴为元婴大圆满十阶,可提升修为速度5%。
游历
游历消耗5点精神力一次。
目前已知:
在交易会中游历,能发现对方所需的各类物品,部分特定物品还会因交易者的需求而增值,具体可留意交易者的提示。例如,若有交易者表明“大量收购渡劫物品”,那么像昊元丹这类渡劫丹的价值便会大幅提升。通常情况下,交易中常见的交换物品包括玄铁晶、神兽内丹精元、神兽精魄以及门派功法。
游历交易在选择物品后,阶段分为:
①你这莫不是在欺我;
②太少了,再加点东西吧;
③道友再添些许东西,我就成交;
④这笔交易很公道;
⑤哈哈,这位道友真是大方。
当处于第④阶段时交易即可完成,但要留意的是,即便价格合理,对交易内容进行些许增减也未必会触发状态变更。为了保障自身的微小利益,建议等到只差最后一步就能触发状态变更时再进行操作会更稳妥。
各种探索类地图:根据视境界定挑战难度,成功通关可获取各类精魄与灵石等奖励。
点灯笼任务规则:通过快速点击操作,击碎指定数量的灯泡即可完成关卡。成功通关后,将能获取道侣以及人物闭关令这两项奖励(若开启神识功能,则可有效降低该任务的挑战难度)。
机缘老人任务:三个宝盒,随机打开,获得闭关令
物资交换任务:各种物资交换,给灵石
左右选择任务:协助参与争斗,支持其中一方,待其获胜后即可领取奖励。
四品炼丹术任务(完成后不再触发):需提交指定物品(淑魂丹二十颗、三纹紫灵丹二十个、水系神兽内丹一枚),完成任务后可获得《初尘银光丹录》一本,该丹录需在三品炼丹术达到圆满境界后学习,学习后即可直接运用。
原神任务:探索神秘遗迹,通过战斗获取元神(该元神可用于装配第二体质)。
四品炼器术任务(完成后不再触发):需提交玄铁晶33颗、五级魔兽精魄10个、木系神兽精元3个;完成任务可获得《洛阳赤书器典》一本,该典籍需在三品炼器术修炼至圆满后学习,学习后即可直接使用。
五品炼丹术任务(完成后不再出现):要求达到化神境界,需提交水系神兽内丹2个、木系神兽内丹1个、金系神兽内丹1个以及碧髓花5个;完成任务可获得《五品炼丹秘籍》一本,该秘籍需在四品炼丹术修炼至圆满后学习,学习后即可直接使用。
五品炼器术任务(完成后不再出现):要求达到化神境界,需提交玄铁晶99颗、金系神兽内丹4个、火系神兽精元7个;完成任务后可获得《五品炼器术》一本,该秘籍需在四品炼器术修炼至圆满后学习,学习后即可直接运用。
前期不太建议前往,把精神力省下来提升炼丹术和炼器术会更合适。
神视
每7滴醉龙涎(眼药水)可以洗涤灵目一次。
醉龙涎的获取途径如下:蓬莱大会夺得头筹者可获1滴;地缘堂三层有1滴可供购买;天源堂二层则能进行批量采购。
仙盟篇
建盟:结丹期修士,在天源堂首层购买建盟旗(300仙玉),即可建立仙盟。
仙盟系统设定如下:仙盟设有10个等级,初始状态下成员上限为10人,后续等级提升会相应增加成员名额;仙盟升级需消耗建设度与仙盟资金两种资源。此外,仙盟成员能够在盟内频道进行互动交流。
每日建设是获取仙盟建设度、仙盟资金和仙盟贡献的主要途径,该玩法设有五个档位,各位仙友可根据自身实际情况选择对应的档位进行每日建设。
盟内成员:可以查看盟内成员职务,修为和贡献情况。
仙盟榜单:可以查看仙盟等级,建设情况。
仙盟坊市:在这里能够花费仙盟贡献来购置扫荡令牌、淑魂丹、洗髓丹、百宝袋、淬灵乳、青阳露以及摩诃秘法。
商盟悬赏:完成悬赏任务,获取仙盟资金和仙盟贡献。
仙盟副本每日都会刷新,其数量会随着仙盟等级的提升而增加。参与副本可获取丰厚的贡献与建设度,仙盟副本总计有10个。
仙盟地图玩法规则如下:该玩法核心为地图争夺,需由盟主从仙盟成员中挑选三名修士参与战斗,这三名修士需满足上周贡献值超过100的条件。战斗形式为三局两胜制的1v1回合切磋,最终获胜的一方将成功占领对应地图点位。此外,占领点位后,每周一可领取少量闭关令牌作为奖励。
退出仙盟:扣除目前50%的仙盟贡献。
游戏前的几个主要名词:
关于咳咳咳(避坑提示):1轮指的是能获取最终飞鸿所需的氪金程度;双卡即月卡与年卡的组合。建议挑选一个合适的版本(具体不展开,为避免内容无法发布需避坑),这样做的好处是偶尔会有一些“懂得都懂”的优惠活动,还能联系老玩家帮忙转至官服,(另外听说有开区优惠之类的福利,懂的都懂,不过我没享受过,所以只能说据说,不确定真假)要是两边都有优惠,就能多一个选择。(官服的具体优惠政策可以加入官方群咨询)
周五上午11点,建议第一时间创建账号,跟着系统完成任务引导流程,有经验的玩家可以选择跳过,不会影响奖励获取。接下来就进入需要考虑充值的阶段了,大家可以根据自身情况决定是否充值,或者参考所在服务器的竞争激烈程度再做打算。需要强调的是,开局一定要购买双卡(月卡和年卡),毕竟这是一款挂机休闲类型的游戏,通常需要累计挂机时长达到5000年左右才能真正玩到比较舒服的阶段,从长远来看,双卡的性价比还是很高的。
关于宠物选择的建议:如果没有异兽(现版本主战异兽的主流是饕餮和冰系,这部分会在最后单独讨论),可以直接把木鸟青耕作为主战宠物——它后期觉醒为青鸾之王时,觉醒技能是每回合恢复自身4%的血量,无论是打副本还是参与唯我活动,都是无可替代的选择。另外,建议培养5只紫色水系宠物,这并不算浪费资源,因为后期进行自创玩法并开启全诸天系统时,需要用到8只紫色宠物。将这5只紫水宠物升级到凝元境界,就能解锁第一个好感技能(效果是增加灵主的血量);前期阶段,增加血量带来的仙力提升会比攻击加成更明显,毕竟血量的基础数值本身就更高。而如果选择木鸟青耕,需要将其升级到元婴境界才能获得生命加成,且好感度需达到3000才能激活该效果,相比之下,5只紫水宠物各用1000好感度平均激活第一条加成的性价比会更高。
关于道侣的选择与培养建议如下: 若开局首轮有一定氪金力度,可用飞鸿兑换怀草诗;若仅持有一张飞鸿,不建议拿去兑换异兽。目前已推出的飞鸿道侣中,从前期性价比来看,怀草诗(小草)仍是最优选择——尽管李悠然也能增加肉产,新出的小墨墨也具备相关效果,但综合前期需求,个人认为小草的性价比更高。 培养方面,每天可进行2次传音,若预算允许,建议坚持每日消耗3280玉购买锦囊、问缘珠(具体视个人预算而定),买满即可兑换小草。道侣秘法可设置为自动修炼,盟建设的金锤贡献优先兑换道侣秘法,同级别下其加成比商盟道具更可观。前期资质道具有限,能达到90+已属不错,若为氪佬或欧皇,则堪称天眷之人。 若未拥有飞鸿,刘姓道侣(小刘)的陪伴期仅至人物化神阶段,因其天赋仅减少宠物升级所需灵气。对她的培养有两种方案:一是每日送1个礼物、完成1次免费传音及日常任务即可;二是参照小草的最大化培养方式(全力提升亲密度,亲密度每升一级,双修时修速加10%,这是前期提升练级效率的关键),后期更换道侣时,可通过活动兑换的红尘转精丹将亲密度转移给下一任道侣。
介绍完前期对大家阵容战力影响最大的因素后,我们回归正题。关于人物的等级阶段,大家可以在突破等级时的对话框中的境界预览里查看。在渡劫之前,每个大等级对应的装备,其基础属性会比前一个等级的装备有几倍的提升!!不过需要注意的是,影响混沌榜仙力排行的,还有你当时上阵的宠物等级、道侣等级以及他们的装备情况。
这是角色状态栏中的部分选项,会随着人物等级的提升逐步解锁开放。其中有些选项在前面的内容里已经介绍过了,现在仅挑选几个大家比较容易出错踩坑的点再着重强调一下。
丹火:
这是游戏后期自行炼丹、炼器时会用到的核心火种。它能一路升级到顶级的神品,系统限定的最高等级对应青色,不过升级需要消耗费用。在丹火副本尚未达到满级神品之前,建议每日都将其打满。
元神:
人物结丹后,可通过游历或在黑市购买分神诀来获取;分神诀能够提升等级、装备体质,不仅会额外增加玩家自身属性,还能加快人物修炼速度(最高加速5%)。当结丹达到圆满十阶段时,会拥有所装备体质80%的属性(需注意,部分特殊体质装备在元神上无效,比如大荒蛮体的3次免死效果)。个人给出的建议是,前期开启分神诀即可,等级方面可以等到炼虚阶段自创功法后,再提升至元婴圆满十(这是最高等级)。
传承:这是角色化神飞升进入两界之后,后期阶段的核心玩法。当前比较热门的传承类型有阴阳神、圣魔、佛、浩然、妖神和蛊。关于每种传承对应的属性效果,具体内容可以查看相关说明。
法宝:
法宝能小幅增加人物基础属性,打造方式分两种:一是用星象珠随机打造,二是消耗仙玉购买赤银砂定制打造。法宝必定带速度属性,其他属性随机;星象珠打造的法宝若没出速度,可通过重塑洗练直到刷出速度。防御属性方面,当前人物秘法只有剑意、魔意这类直接加攻击的,所以优先选减少剑系和魔系伤害的属性,尤其魔系伤害天然比剑系高10%,具体选哪种减伤可自行考量,其他系的减伤属性不建议保留。 打造建议上,平民玩家适合用星象珠打造,氪金玩家可以花1980仙玉买赤银砂定制。法宝有速度属性才算及格,哪怕初始0速度也能后续通过聚灵提升,只要有1点速度都能比没速度的角色先手。攻击、生命、命中这类属性可根据自身需求选择。另外,所有法宝都是珍品品质,初期不用急着升级,喂少量五行石提升伤害即可——前期刚开启妖魔入侵活动时,法宝是争夺排名的主要输出手段。
傀儡玩法大概是去年或前年刚推出的,理论上的最优词条搭配,第二条普遍认为是自身传承+3和寒冰爆发;第三条则有守护之力、凤凰涅槃、复仇之心这几个选择(第二条的搭配基本没什么争议,第三条就见仁见智了)。
想要打造傀儡,需先修炼傀儡秘法。其中,1-3品的秘法可在地源堂获取,4-6品的秘法能在仙盟商店找到,7-9品的秘法则可于论道商城购得。
制作傀儡要消耗低品傀儡核心,低品傀儡核心能在天源堂2楼买到,也能在妖魔入侵商店、圣寂城兑换低品核心碎片来合成;傀儡升阶所需的中品和高品傀儡核心,既可以用低品核心合成,也可以用低品核心碎片在轩辕阁兑换。
傀儡的等级每提升50级便进阶一阶,升级过程中需消耗玄铁锭、灵魄与淬灵乳;而突破品阶时,则要用到傀儡核心、玄铁锭、兽魂等材料。突破的品阶越高,所需材料的品阶也随之提升,同时还得掌握对应品阶的傀儡秘法,方能完成品阶突破。例如,若当前修炼的是3阶傀儡秘法,傀儡的等级上限仅为150级;若想突破150级,就必须修炼4阶傀儡秘法。
傀儡属性:
基础属性方面,进行打造操作时,能够从灵力、攻击、仙抗、命中、闪避、回灵、物抗、暴击、抗暴这些属性里挑选4种作为基础属性。而且基础属性会随着傀儡等级的提升而相应增加,需要注意的是,基础属性一旦选定就不能再进行重塑了。
傀儡特性系统会依据傀儡自身的等级解锁不同特性,每个特性包含若干词条,这些词条能为战斗提供多样化的增益效果。每条增益效果的属性并非固定不变,玩家可通过重塑操作来获取最理想的属性数值。
附魂特效在傀儡打造完成后即可激活,通过重塑操作,能够从已选定的基础属性与护盾值里获得两项属性的强化,初始强化数值为10%,并且傀儡每提升一个品阶,该数值就会增加10%。
破虚特性在傀儡达到3阶时激活,通过重塑操作能够获取不同的特效,其中包含提升传承层数的效果,该效果最多可增加三层传承。目前传承层数的实际生效数值为自身修炼的传承层数与傀儡特性附加层数之和,同时传承的上限提升至14层。
渡劫特性,傀儡6阶时激活,通过重塑可获得不同特效
傀儡特性仅在傀儡存活期间有效,不过,额外附加的传承等级不受傀儡存活状态影响,会始终保持生效。
傀儡重塑与分解
傀儡特性的重塑次数存在限制,每当傀儡提升一个品阶,就会增加一次重塑次数,并且每个特性的重塑次数是分开计算的,也就是说每个特性最多能够进行9次重塑。
分解傀儡后,可回收所有消耗材料的50%,涵盖傀儡核心、精魄、玄铁、兽魂等在内的各类材料均包含其中。
傀儡制作完成后,在阵容界面能够安排傀儡上阵,道侣与神兽都可以配备傀儡。
下面开始练级。。。这款游戏大体上分为两个阶段,一是炼虚飞升自创之前,二是自创之后。
关于1阶段的经验获取,除了每日打坐、系统闭关,以及每8小时刷新一次的宗门任务(可获得闭关令)外,基本没有其他途径了(氪金活动兑换和赠送的情况除外)。进入2阶段,自创之后拥有了游历弟子,从51大殿开始就能开满6个游历位置,要是保持不间断游历的话,每天能拿到的闭关令数量还是比较可观的。1阶段的练级攻略我复制了之前自己发的帖子,大家先凑活着看看:
新区冲榜每天的日常任务是必须完成的,这一点无需多言。我先大致说一下:
关于副本,建议尽量选择最大规模的地图。每张图仅在首次开启时手动打一次,后续次数全部使用水属性宠物进行扫荡。这是因为只有通过扫荡才能提升宠物的好感度,目标是在7天榜单结算前,让5只水宠的第一条好感度效果都能成功激活。
洞府相关设置说明如下: 肉、木、草、矿这四类资源,每提升20级,其储量就会翻倍。 升级优先级建议:木材和肉资源需同步升级(例如肉等级提升至21、41、61级时,木材等级也应对应达到21、41、61级);草药和矿石的升级节奏则跟随灵阵进度调整(若需要刷“洗心革面丹”,可根据宗门任务的材料需求,适当提升草、矿等级以增加资源储备),核心是满足当前灵阵升级的基础需求即可。 灵阵的达标标准为:在无等级限制的情况下,学完并升满当前门派的所有技能;此外,只要材料有剩余,需确保灵阵始终处于持续升级的状态。
其他方面
每天3次的黑市,可根据自身灵石储备调整刷新次数,洗心革面丹务必购买,回灵丹则依据实际需求适量购入,要确保在需要炼制元婴丹药和打造元婴装备时,具备足够对应的炼丹、炼器技能——否则炼丹时的加倍消耗,以及炼出的装备无法多强化几次,都会让人难受且影响仙力提升。商盟每日限购的洗心革面丹也必须买,绝情书可以适当存几个(方便在使用闭关令时,通过与道侣双修获得修炼加成)。炼丹阁每天上架的199筑基丹,若灵石充裕建议每天买满,主要用于送礼提升好感。道侣的双修加成可留意时间,尽量在晚上11点后进行双修,若加成效果能覆盖门派闭关的当天和后一天,就能多获取不少经验。 开区前7天的加成福利如下:第一天渡劫成功率+10%;第二天洞府食物产量+30%;第三天洞府木材产量+30%;第四天修为速率+20%;第五天渡劫成功率+20%;第六天灵阵产出灵气+30%;第七天修为速率+30%。 这里划重点:第四天的20%修为加速建议在晚上11点半左右解锁,到了第五天晚上11点左右,开区建号就学习的清虚功法应该能升二阶了,这能额外增加600多修炼速度。如果此时道侣还有修炼加成,记得备好渡劫丹,之前买礼物攒的好感度也能派上用场——可以先与道侣离婚,换成修炼辅助型道侣,然后使用闭关令!(具体可根据自身情况调整,比如只用到结丹大圆满阶段,要是已经达到或超过这个境界,就可以无视这一步)。 为什么推荐卡结丹大圆满呢?因为这个等级刚好能从周天地图切换到蓬莱地图,是刷洗心革面丹的最佳时期;要是到了元婴阶段再刷,黑市就会刷新元婴阶段的丹药了。下附刷洗心革面丹的具体流程:
洗脸丹要在判门以后使用,否则会少一个门派可以洗
使用洗脸丹后,所有门派任务会重置,时间也将重新计算,这意味着你可以调整任务时间(原本的冷却时间是8小时一次)。
在周天大陆的遗迹中,挑战到第100层会获得一枚洗脸丹(推测所有门派共用进度,且每人仅能领取一次)
洗脸流程
A.传送到周天大陆、使用洗脸丹、进门、【跟掌门对话请求进入禁地(周天掌门无需送礼)、进入禁地,通常只会进入乌金禁地】、前往炼丹房,若有道童送礼则收下并进行20次扫荡、到炼器房将材料买完(若是炼装备的材料,买够合适的量即可,后期不会短缺)、完成任务领取牌子、判门
B.传送到蓬莱,进入山门后向掌门献上礼物并请求进入禁地,随后在禁地中修炼太清或万妖功法,最后完成任务领取令牌
总共一轮获得
扫荡×40 牌子×16 蓝蛋×4(蓬莱掌门送礼所得) 可同时修炼万妖、太清、乌金
送你的礼物就是之前你攒下的筑基丹,要是不够用,就看你自己怎么权衡选择了。
可卡结丹圆满后,第七天彻底调整策略。当天系统开启修炼加成时,凭借绝情书能确保道侣也同步获得加成。在双加成的加持下,榜单结算前,把所有闭关令一次性用完(每次使用刚好能升级,多获取几点等级提升带来的修炼收益)。同时,给道侣和角色换上升级后对应等级的装备并完成强化,主战宠物也升到与角色相同的等级。做到这些后,就静待结果吧,OK收工!!法宝制作完成后,不建议大量升级,前期加的属性有限,后期又用不上(法宝最关键的是速度),而且升级还消耗精魄。精魄要留着给角色做渡劫丹、给宠物做升级丹,务必保证人物和宠物升级所需的精魄充足。
对于所有玩家而言,从元婴阶段起就该着手了解并规划后期能一直伴随到坐化的核心玩法——传承了。提前规划好后期发展路线,绝对能让你应对自如。
7天榜结束,进入练级阶段
坚持每日刷新黑市,所有渠道的洗心革面丹务必购买,可根据自身情况选择每日或每几日适量刷洗心革面丹,具体流程前文已有介绍;道侣好感达到3280还是仅用10个锦囊,需自行权衡取舍。秘法方面建议优先提升修为秘法,在有道侣加成时,可适当服用闭关道具,或通过离婚道侣辅助修炼,一次性用完所有闭关资源(最好所有闭关都在有加成时使用);若仅追求练级速度,所有活动中应优先兑换闭关令。元婴圆满后,可存储当前等级十倍的经验,不必急于晋升化神,尽量用完元婴阶段刷到的门派闭关,刚好达到最大经验存储量——因为化神后,元婴期的门派闭关将无法使用,而活动兑换或奖励的闭关则无此限制。 化神后不建议立即飞升两界,继续在周天蓬莱刷洗心革面丹为宜:飞升后仅5个门派,叛门一次需50万灵石;而周天蓬莱有8个门派,叛门免费。化神期在周天蓬莱接的门派任务与两界任务等效,黑市刷新时可大量购入后期所需的传承物品;大道丹对该玩法并非必需,可酌情放弃;若叛门时保留试练塔进度,可在叛门期间获取装备。建议在蓬莱刷到人物炼虚或化神圆满(存够升至炼虚的点数)后,飞升幽冥界(个人推荐魔界,因灵界主要只有天道、佛传承,大荒体或佛体值得获取,这些均可在炼虚飞升后下界拿到)。 进入幽冥界后,所有门派走个过场,拿到想要的体质(主要用于开启自创宗门后的诸天系统),最后在妖神宗飞升——幽冥界似乎只有妖神宗的防御技能带12%减伤,灵界仅天道门防御技能减伤8%;若灵阵等级达160多级,应能学到减伤技能。通过灵气角色妙衣、叶萱与蛊女薛凤仙、苏铭互转,可提前获取妖神宗、天道门的减伤防御技能。根据自身情况,用5级炼器制作一身炼虚装备,选择顺飞或逆飞魔界(因长期刷洗心革面丹可能导致灵根较低,一个绝品傀儡在飞升时能起关键作用)。 飞升魔界后,进入对应门派使用先前存储的传承物品,并用玉简保存;随后叛门下界至灵界,获取想要的传承与物品,如需多个传承请提前备好玉简。之后以天道传承加身(前期建议选天道,主要为5%的修炼速度加成)回上界,若条件允许,进入目标传承门派使用前期存的传承道具,尽量节约自创宗门前期升级传承所需的心得,即可开始自创宗门。无需在意传承是否满级,可慢慢积攒;人物一个大等级的优势,足以让你在散仙前无传承也能碾压!建议过渡用的传承升到10级再自创,可节省不少自创后等待心得的时间;若升10级耗时超过10天,则无需等待,直接自创即可。 对于氪度不足的玩家,上述用玉步骤需视自身情况调整。元婴期在保证炼丹、炼器等级足够的前提下,可适当游历:一是游历可能获得两攻一防技能,确保化神进入两界后有满技能可用;二是可获取好感道具烈焰百合。炼虚飞升前,炼丹、炼器最高只能到5级;新出的傀儡及符箓玩法中,能做绝品傀儡、出中级修炼符最佳——前期一个中级完美修炼符可加2400点修速,绝对事半功倍。 不缺玉的情况下,建议每天完成23次符箓环境(当前系统未修改时,晚12点刷新10次、凌晨4点刷新10次,加每日3次免费),最快做出高级完美修炼符(6000点/5秒),理论练级速度可在2000年内达到散仙,期待乾坤及后续区服的巨佬突破练级极限。 以下是个人整理的实用小技巧,汇总于此方便大家一站式查看,内容虽略凌乱,但认真看完绝对物超所值……
化神前要把门派悬赏任务获得的闭关令用光;
(炼虚前要把化神门派悬赏任务获得的闭关令用光)
前往两界前,记得把蓬莱论道的点数用光,要是还没拿乌金袋子就回去取一趟,之后就没机会了(不过现在次元袋的上限提升了,要是买满的话,就算没拿乌金袋子也足够用)
发现不少人都忘了给两界门派的炼器师送礼,要知道回礼可是四阶储物袋的图纸,这可是一定要拿到手的。
每天差不多23点的时候进行双修,触发修炼加成后,就开始为期两天的加成闭关。
前往两界之前,先去交易会逛逛购买功法;在刷叛门的过程中抓紧学习功法,这样就能避免到了灵气不足的地方却没有合适功法可用的情况。这里推荐选择蓝色品质的剑招和魔招。
打造化神或炼虚阶段的装备,要提前备好六阶或七阶王精魄各99个来制作炉子,通过黑市刷新、游历交易会兑换等方式都能获取(毕竟要是自身属性不够强,容易陷入“没对应装备就打不了对应副本,不打副本又升不了炼器鼎、做不出对应装备”的死循环,那就很尴尬了)。
四品、五品的炼器和炼丹术,既可以在黑市购买,也可能在游历途中遇到,至于兑换所需的物品,前文已经有所说明。
蓬莱门派里,贫民玩家优先考虑【太清门】(不过不建议直接加入太清门,可以先去获取剑意、御兽这两个秘法,等人物达到化神境界,换上化神装备后,就能直接通关试炼塔,7天拿到大道体)。刚进门派时记得给掌门送礼,这样才能进入禁地学习秘法,其中黄泉秘法需要消耗修为,每天可以少参悟几次。要尽快升职,然后去试炼塔,凑够试炼点兑换大道丹(注意叛门的话试炼点会清空)。拿到大道丹后,用两本一二阶秘法就可以换门派了。有了大道丹虽然升级速度快,但战斗力会比较低,所以氪金大佬一般不会选择拿它。现在游戏更新了礼包物品内容,增加了不少闭关令,前期练级的速度更是加快了很多。不知不觉,炼虚境界之前的内容就已经说了这么多,接下来转入炼虚飞升自创阶段。
对于众多在化神期苦熬许久的道友而言,炼虚飞升后总算看到了苦尽甘来的希望。接下来讲讲自创后的玩法,关于何时选择自创,依旧是之前的观点:个人认为,若要达到自己期望的境界所需时间超过10天,便无需继续等待,直接进行自创即可。需要重点注意的是:飞升之后系统会赠送一次免费下界的机会,请大家根据自身情况合理利用,前往对面获取自己计划内的物品与传承。随后返回上界,将前期携带的传承升级,直到存有的物品用完为止(若要升级多个传承,请使用玉简进行保存),之后再进行自创。而自创之后若想再次下界,则需要使用镜花水月道具(价值3280玉)保存宗门,才能正常下界获取物品和传承。
下面两张图片分别是魔界飞升自创宗门和灵界飞升自创宗门的截图,ps:个人还是更喜欢魔界的宗门界面一些。
下面是关于各建筑的介绍:
第一章:非升级建筑
(一)【山门】
♢[更改宗门名]您可以随时在此处花费300仙玉修改宗门的名称;
♢[更改祖训]目前只是单机版个性签名。
除此之外,在这里还可以看到自创历时。
(二)【传承殿】
♢[当前传承]可查看并修炼人物当前装备且处于生效状态的主体传承;
♢「试炼之地」也就是传承塔,总共有10层。这里只有传承道具作为奖励,没有其他类型的奖励。通过「更换」功能,大家可以自主选择获取不同传承的传承道具(不过只能选择对应飞升界的传承哦,另外要说明的是,后续学习对立传承以及传承升级,还是需要通过黑市购买来实现的)。至于「开始挑战」和「扫荡」这两个功能,此处就不详细说明了。
♢[玉简转化]功能能够把背包中传承玉简里存储的同界传承完整无缺地导入传承殿,同时还能更新并保存玉简内传承的修炼进度。
♢[星晨秘境]产出用于提升研究传承上限的传承心得。每日探索次数上限为3次,[重置]操作无次数限制,每次重置需消耗10仙玉。该秘境目前划分为1~5个星级,不同星级可获取的弟子修为数量不同(特定星级对应固定的弟子经验值,是前期弟子快速升级的最优途径,星级高低与宗门等级相关联)。
♢[研究]消耗通过秘境获取的心得与灵石,用以提升当前传承的上限;
♢【携带】操作会更改角色当前装备并生效的主体传承,原传承的修炼进度将被清除。若消耗1980仙玉,则可保留被替换传承的修炼情况,此时传承玉简的功能将被触发。
传承殿能够培养飞升前所在界面(灵界/幽冥界)的所有传承;点击上方各个传承名称,可研究传承上限,同时查看当前传承的效果以及研究修炼的具体情况;主体传承需先研究上限,之后才能继续消耗传承道具进行修炼;其他传承同样需要研究上限,但无法进行修炼,只有携带的主体传承允许修炼。
(三)【兽神山】
在自创宗门的界面中,只要向右滑动,就能看到另外三座建筑,分别是传承殿、门派禁地和兽神山。
提升门内弟子的战斗能力,减少供奉神兽升级时所需的灵气消耗。(这是前期宗门对战中弟子战力加成的主要途径,若灵石储备充足,建议尽可能提高等级)
第二章:需升级建筑
(一)宗门大殿
♢[升级]即提升大殿上限;
♢[招募弟子]消耗仙玉或灵石可招募弟子与杂役弟子,其中杂役弟子的数量是随机的,他们相当于洞府里的奴仆;而正式弟子则能用于激活长老BUFF、参与试炼、外出游历、投入宗门战以及进行门派交流等。使用仙玉招募时,出现混沌(橙品)和天灵(紫品)根骨弟子的概率会有所提升,灵石招募也有机会出现紫品乃至橙品弟子(目前已知最高为橙品,一区有玩家称曾抽到过)。不过弟子招募的机制不够透明,玩家有理由怀疑存在暗改情况,或许有隐藏的保底机制,但官方从未对此进行说明。(注意:仙玉招募每日上限为30次,若在15次内抽到橙品弟子,可继续招募,但在抽到第二个橙品后,建议尽量结束当日的仙玉招募——一天抽到3个橙品的概率极低。更不必为了多抽几个紫品弟子而继续,毕竟在凑齐12个橙品弟子的过程中,紫品弟子的数量会多到用不完。仙玉招募的橙品弟子上限是12个,且每个橙品弟子的天赋都不相同;紫品弟子则没有数量限制,天赋也可能重复。常有人说自创功法后需要大量仙玉,大多就是指抽弟子这部分消耗,所以越早凑齐12个橙品弟子,就能越早顺利进入自创功法后的玩法阶段。)
♢[试炼]需由一位长老带领不超过四名弟子共同参与探索,过程中要消耗参与弟子对应的丹药与法器来探索宫格地图,完成后可获得闭关令及其他资源。若想实现收益最大化,建议采用左右蛇形移动的方式打怪,同时主动选择问号宫格(虽有几率后退至某格,从而增加蛇形移动的次数,但运气不佳时更易导致重伤,提前结束试炼……其中辛酸难以尽述),并且必须抵达终点顶格,才能获取探索完成的地图奖励。试炼中打怪有概率让弟子重伤(非亲传弟子还会降低忠诚度),一旦所有弟子都重伤,试炼将提前终止,无法获得地图奖励。
♢[弟子游历]弟子游历的开启数量与宗门等级挂钩,等级越高可解锁的游历位越多。弟子进行游历时,玩家能自主选择1小时、4小时或8小时的时长;游历过程中弟子不会因意外重伤,但会暂停修炼进程,修为不再增长。通常情况下,建议为参与游历的弟子开放闭关房权限。待游历结束后,弟子会随机带回灵石与闭关令,其中作为主要资源的闭关令数量,会根据弟子是否拥有游历加成属性来决定最终获取量。需要注意的是,游历是宗门自创后玩家提升等级的核心方式——追求利益最大化的话,推荐每天选择三次8小时的游历(即“888”模式);若偏好休闲玩法,选择两次8小时加一次4小时的组合(即“884”模式)也可行,只是最终收益会略低于前者。
♢[掌门切磋]类似于NPC门派的内门大比活动,是可以轻松获取的奖励。
♢[门派交流]外门弟子大比活动中,宗门可通过参与获取重要资源,提升宗门等级、声誉及其他奖励。该大比不会导致弟子重伤,建议派遣境界最高的弟子参赛。(若宗门等级未超过4级,宗战不产出各类元时的情况下可适量参与,以此间接加快宗门升级进度;宗门等级达到4级后,通常不建议继续参与此玩法)
宗门内所有建筑的等级都不能高于宗门大殿,宗门大殿的等级是其他建筑等级的最高限制;升级建筑时,木材和灵石都是急需的资源,其中灵石处于次要地位,木材则是主要的需求。
(二)闭关房
♢[升级]8用我说了吧,使劲儿升!
♢「弟子闭关」系统最多开放三个栏位,分配时优先考虑橙品弟子与正在游历的弟子。
♢[掌门闭关]属于日常操作,和门派闭关相比,无需挑战镜像,只需点击就能完成,但该状态下无法享受道侣双修带来的修炼增益效果。建议选择当天修炼速度达到峰值时进行闭关,具体而言,就是先提升自身境界再闭关,或者等秘法升级完成后再进行闭关操作。
(三)炼丹房、炼器房
♢[升级]提升等级可增加丹器储量上限,前期升几级就够了。
♢[炼丹]炼丹房的功能,不赘述。
♢[炼器]、[自由铸造]炼器房的功能,不赘述。
这里我仔细计算并反复验证过,在弟子品阶相同的情况下,缩短培养时间的收益要比单纯增加单次产出更划算,换算到相同的时间单位里,前者带来的实际收益是完全占优的。需要注意的是,这类建筑的产出并非实时到账,而是分阶段结算的,所以很容易被短期内看到的存货数量误导。最后再强调一下核心原则:有高品质弟子就优先搭配高品质建筑,品阶相同的情况下则优先选择能缩短时间的配置。
(四)藏经阁
♢[升级] 21级完全可以满足日常所需。
♢[自创功法]在这里可以进行自创功法的相关操作。
此处出产弟子破境的修炼心得。
(五)宗门坊市
♢[升级]21级开通3个长老位即可,闲置的杂役弟子可以安置在这里。
♢[交易]在此处可使用灵石购置丹火道具、扫荡令等物品;此外,这里还提供价值远超天源堂木材包的仙玉木材包。
♢[收售丹药]、[收售法器] 11级坊市开启后,玩家可在此处买卖炼丹、炼器房产出的道具,这是前期操作弟子时消耗资源的主要补充渠道。 Ps:11级坊市会刷新出5品储物袋图纸,需用灵石购买,能节省部分圣寂城声望类道具。
(六)弟子院
♢[升级]21级足以应对前期需求,升级通常是为了提高杂役弟子的数量上限,暂不考虑亲传弟子和正式弟子的上限。关于弟子的管理,建议如下:橙品弟子和通过游历试炼获得的弟子务必保留;各个建筑需固定留3位高品阶的长老,剩下的弟子可视情况决定去留(能充分发挥作用的就留下)。举例来说:若坊市有四位长老,且弟子院人数快到上限时,就可以辞退其中一位。
♢[传功]在这里消耗人物自身的修为,可以为弟子增加修为(固定消耗为弟子当前等级上限的十分之一)。这同样是加快弟子练级速度的主要途径。
♢[护法]弟子修炼遇瓶颈时,状态中会有相应显示,届时选对应弟子进行护法,消耗藏经阁产出的对应修炼心得,即可完成弟子升阶。
♢[洗髓]功能可将杂役弟子转为正式弟子,该功能实用性较低,不推荐进行此操作。
♢[赏赐]当弟子忠诚度降低时,可通过消耗灵石在此处提升,同一弟子每日仅能操作一次,每次花费1万灵石,弟子可增加30点忠诚度。忠诚度可能对弟子修炼速度有影响(尚未验证),通常来说,重要弟子亲密度接近70时就需进行赏赐,不过在忠诚度低于70时赏赐最节省灵石。弟子忠诚度下降的缘由包括重伤以及每日固定减少一点,而亲传弟子的忠诚度不会降低。忠诚度低于30的弟子会背叛门派。
♢[重伤弟子]在此处可查看并消耗仙玉对重伤弟子进行治疗,处于重伤状态的弟子将暂停修炼,且不会参与游历试炼与宗门战,不过长老BUFF依旧有效。
进入弟子界面后,能查看弟子的buff状态与修炼进度;资质等同于成长属性,会依据回复内容影响战力数值。界面左上角可修改弟子名称,左下角可锁定弟子境界(即卡境界操作),其他功能暂不赘述。
(七)门派禁地
♢[升级]门派禁地在五阶秘法更新后,需提升至31级才能进入。
♢[研习]需消耗在势力据点圣寂城兑换的对应心得,方可获取当前密法的修炼权限。研习当前密法时,必须先掌握其上一级密法。举例而言,若想学习第五阶剑意,就需集齐一阶到五阶的全部五个心得;要是前四阶已修炼圆满,便无需重新修习,可直接进入第五阶的修炼阶段。
♢[参悟]即对秘法进行修炼。
这里有没有禁地长老其实无关紧要,毕竟研习的过程一天之内就能完成,结束后就能开始修炼了,而且心得的获取速度比研习完成的速度慢得多。所以在这里安排禁地长老或者试炼需要的长老都是可以的。
第三章:在自创宗门界面中,除了建筑相关的内容外,还有四个图标,它们分别对应着四项基础功能。
(一)【供奉】
在势力板块的圣寂城、丹仙阁、器灵楼都设有拜访功能,消耗5点精神力就有机会结识大能,成功结识的大能会在供奉界面永久展示。使用一份供奉契约可签约一位大能七日,常用的大能包括提升宗门战弟子战力的闻人语(30%)、增加试炼次数的木槿(3次)、提升声誉获取的姜尚(6%),以及拥有巨量宗门助战伤害的叶凡(8000万),后续或许还会更新新的大能。签约的大能能够参与宗门战,每周可助战两次,需要注意的是,一个大能在签约期间最多只能助战2次。此外,各级别供奉都需要对应势力处的声望达到特定要求才能拜访到!
(二)【护宗大阵】
升级弟子的修炼速度可以通过提升相关建筑等级来实现。通常情况下,不太建议优先升级护宗大阵,关于这一点的原因,我在第二章开头就已经提到过——建筑升级过程中对木材的需求非常迫切,而木材是宗门发展中至关重要的一项资源。建议先将各类建筑的等级大体提升完毕后,再去考虑升级护宗大阵。需要注意的是,所有建筑物的等级都不能超过宗门大殿,只有护宗大阵是唯一的例外。(护宗大阵在11级、21级、31级时,分别能为弟子增加筑基期21%、结丹期41%、元婴期55%的修炼速度。)
如果有提升大阵等级的条件,可以卡住弟子的境界,这样能获得速度加成,一般来说会比直接按正常修炼速度提升更快;不过高境界的弟子在接受传功时能得到更多经验,这两方面的优势基本抵消。拥有护宗大阵的情况,可以考虑卡住对应境界弟子的修为,这部分内容在此就不展开说明了。
(三)【宗门战】
在这里消耗上阵弟子对应阶的丹药、法器就能攻打各宗门,最多可邀请2位大能助战。宗门战的分数设定为:掌门战10分,筑基战15分,结丹战20分,元婴战25分,化神战30分,炼虚战35分,合体战40分,依此类推,最终总分数更高的一方获胜(若平局则判定玩家胜利)。胜利后能获取修炼资源和宗门升级所需的声誉;失败的话,参战弟子会重伤,非亲传弟子还会降低忠诚度。无论战斗结果如何,大能的助战次数都会被消耗。 关于这部分玩法,我有两点建议:一是优先选择参与人数较少阶段的战斗,二是提前做好简单的分数计算。比如,若要攻打的宗门最高只有化神阶弟子,那我方只需派出少量化神大圆满弟子,再搭配一名炼虚初期弟子,就能轻松取胜(此时我方满分为135分,对手最多只能拿到60分),甚至不需要大能助战。需要注意的是,宗门战里不用考虑对手筑基、结丹等前期战斗的分数加成,千万不要盲目采用人海战术,这会给【弟子院】带来很大负担,后续会有专门的前期宗门战攻略。另外,圣寂城中那些由下界而来的门派,其宗门战打完后就不会再刷新了。
(四)【正邪争锋】
关于论道的部分,这里就不再多做说明。至于三大势力,里面包含几个选项,大家届时点进去查看就能了解全貌。重点讲一下丹仙阁:作为三大势力之一的丹仙阁,能够招募到可增加试炼次数的供奉。一星宗门可增加1次试炼次数,二星宗门可增加2次(当丹仙阁声望达到敬重时,增加3次)。若签下三个供奉,总共能增加6次试炼次数,通常追求快速升级的玩家都会签满,这样每日就能有7次试炼机会(这可是冲级的必备条件!!)。
自创小技巧:1. 开始自创前,要准备好充足的木材(也可以考虑购买自创后坊市售卖的木材包,15万木材售价99玉)和咸鱼(要是不买木材包的话,需要准备2万到3万用来抽取弟子),不然的话,还不如继续在NPC门派里多待一段时间。
镇山印可以在门派内直接使用,省50万灵石。
自创功法就能让建筑猛升级,护宗大阵仅仅是提升弟子的修为速度,有些人却永远都不升级。
正式弟子能够进行资质洗练,橙色资质数值为100,紫色是90,蓝色为80,绿色资质就不建议保留了。
(大佬给了我一巴掌并把蓝色弟子逐出门派)
初期缺少杂役弟子时,可以在建筑冷却时间结束前,像赶猪仔似的把他们填满,等冷却时间一过,就换到另一个建筑继续操作。
一级宗门只要凑齐一定数量的筑基圆满修士,就能开启宗门战了。在这之前,所有的丹药和法器都别用到别的地方去,除非你打算在一级宗门待更长时间。
当宗门等级达到二级、坊市升至11级时,你可以在此处选购丹药与法器,之后便可自由体验游历、试炼、秘境探索等各类玩法。
所有战斗,尽量使用资质高的境界圆满的。
该有的介绍基本就这么多了
前期宗门规划
需要说明的是,在升级宗门的过程中,洞府木材等级最好达到161级以上——因为161级木材的储量上限约为370万,这样能直接把大殿升到30多级。如果暂时没到161级,在升级其他建筑的同时,也要尽量提升木材等级;等161级木材储量满值后,大概只需买50个坊市的大木材包,就能把大殿升到51级、开满6个游历位,再配合每天七次试炼,能最大程度保证人物的练级效率。 宗门4级前,游历弟子可以先用蓝色品质的,紫色和橙色的游历弟子先养着就行。毕竟蓝色弟子的等级上限是元婴圆满,很容易练满;等他们达到等级上限后,给出的闭关次数通常比较稳定。等宗门升到4级时,紫橙游历弟子也差不多练好了,这时就能派去游历了。 弟子练级方面,建议重点培养一个“超等级弟子”——也就是他的等级能比你当前宗战对面的最高等级还高一级。在其他紫色游历弟子达到炼虚境之前,优先把闭关秘境的名额留给游历弟子和这个超等级弟子;毕竟游历弟子也能上场打宗战,每天最多只耽误1小时而已。橙色弟子和游历弟子每天必须传功,其中橙色弟子参考其他宗战攻略:建议宗门14级前每天必传功,加速练级速度,尽早具备打宗战的能力。 前期尤其是3星宗门之后,秘境尽量刷最高星级的(4星和5星每次都是1900万资源)。如果只是想刷经验,随便选一个就行,不用特意追求高星——5星比4星只多一个心得,但对弟子的要求更高。把超等级弟子和游历弟子派进秘境,能最大化练级效率。 至于宗门建设,大殿优先升到51级是毋庸置疑的。等坊市11级能每天购买丹器后,若不缺灵石,建议每天买满,为后期宗战做储备——毕竟12级宗门前基本都有无伤阵容打法,每天15次很容易打满。另外,坊市每升级一次都会刷新购买数量,若优先练级,前期可以大殿、闭关房同步升级,适当提升弟子院来容纳更多弟子,还要设置足够的亲传弟子(防止弟子受伤掉忠诚)以应对宗战;藏经阁达到21级、禁地达到31级就算达标了。
6级宗门战攻略:(该攻略适用于诸天神兽山算法未调整且每日宗战次数无限制的情况,若战斗失利,可适度提升诸天、神兽山等级或补充对应等级的弟子数量)
1升2
18个筑基巅峰打敌人22筑基
其他的宗门战 上阵对面一半+2 筑基大圆满弟子
掌门战要打赢。
2升3
1元婴初+诸天
3升4
1化神和1元婴大圆满+诸天
4升5
1练虚,3化神+诸天
5升6
1大乘,1合体,2练虚
1大乘,1合体,1练虚
采用这种打法时,要尽量减少丹器的消耗,为后续宗门大战留存资源。若不打算这样做,也可依据之前提到的分值计算方法,只要能保证在宗门大战中获胜,就可以主动出击,以最快速度抢占51座大殿。
在51大殿完成闭关房建造后,就可以回头去完善洞府、升级灵阵,开启轻松自在的自创功法之路了(不过要注意,前期升级宗门建筑时,灵阵的灵气可能不足以支撑功法持续升级)。
关于自创功法:
本源:通过消耗混沌道种来参悟出对应的本源,主属性通常依据自身传承选择攻击加成或生命加成(当前主流方向),副属性的主流搭配方案包括攻击+命中、攻击+生命、暴击+抗暴这几种。
推演攻击与防御功法:指借助本源力量创造专属的攻击或防御技能。前期选择攻击功法时,比较推荐剑魔妖这三个派系的招式,这些招式能通过宗门战或对应的元气来提升熟练度。不过要注意,如果搭配两剑一魔或者两魔一剑的组合,会延缓其中重叠招式的精进速度。由于剑魔派系有秘法加持,能显著提升伤害输出,所以第三招的类型可以根据自身装备对应的体质来决定。目前主流的体质选择以大荒(可增加妖系伤害)和佛体(能提升佛系伤害)为主,其他类型的体质通常是后期才会考虑的选项。
合道:提升本源所带来的基础加成效果与推演次数,每个阶段能够进行三次合道操作。
散工:取消这个本源,重新去参悟。至于会不会返还之前用掉的资源,返还多少,我自己没试过。
悟道:使用参天造化露可提升本源品阶,本源品阶需达到十阶,方可升级进阶至下一级。
进阶:提升本源境界最高9重,消耗灵阵灵气可提升重数,在到达最高9重时,再点进阶消耗固定当前人物经验%或一定数量仙玉,即可提升到下一品阶。攻击防御品阶不能超过对应本源的品阶!按颜色分为紫-橙-红-青-金-暗金-淡紫。Ps:各级9重所需灵气:功法紫滿77000橙滿90000红滿102000青滿140800金滿166400暗金滿173000淡紫滿179800
关于本源目前有两种比较流行的玩法,分别介绍一下:1.双本源玩法,即随便创一个差不多的本源,通过合道推演出三招攻击技能,两招防御技能后开始一路悟道进阶不再合道,直接上淡紫色神品,这样攻击防御技能就能也升级成神品品质。然后再参悟第二本源(最终成型本源,一定要选好主副属性),慢慢把每阶段合道次数合满,悠然升到神品。优点是能最快速度把攻击防御提升到神品,大量增加人物属性,确保活动时的优势,还能等第二本源升到神品时,直接合道一次。缺点是需要忍受前期基本等于没本源加成的痛苦,如果神品也合道三次的话,即比单本源多用一个道种。2.单本源玩法,即从始至终主本源只有一个,慢慢每个阶段合道满3次升级到神品(非肝帝及大佬可不合道金色和暗金,加成属性不算太多,但太消耗露了)。但前期一定要合道满几次,不然加成属性极低,基本号差不多就算废了!!!
攻击技能:
提升重数的方式是进阶,这和系统技能的机制基本相同。若要改变重数的效果,则需通过效果参悟来实现。图中展示的3种效果就是毕业词条,其中3重效果的属性伤害要与技能自身附带的属性伤害保持一致。不过在前期阶段,3种效果都选择攻击加成的收益会更高。建议等精进到一定程度后,再重塑为毕业词条是最佳选择。
防御技能是个消耗仙玉的大户,这一点没什么可多解释的,它只适合那些投入大量资金的巨氪玩家——原因很简单,防御技能的养成只能依靠混元和归元这两种道具来操作。目前主流的搭配思路是,前两个效果选生命加成,九重时的效果选减伤,主属性方面只要一个物理防御、一个仙术防御就足够了。不太建议氪度不够的玩家去碰这个,要么就当个肝帝慢慢攒资源来嫖。之前也提到过,其实带着系统自带的防御技能也挺不错的。
介绍到这里,差不多自创之后最重要的几个要点都涵盖到了……下面补充一些零散的知识点和图片:141草121铁,灵阵等级可以达到182级
161草141铁,灵阵可到183
168草161铁,灵阵可到184
182草161铁,灵阵可到185
182草182铁,灵阵可到186,187
200级灵阵所需最低洞府:木183,草187,铁185。下图是189到200级灵阵各级所需具体数目,抱歉漏了一级,大家将就看
此战力表呈现的是6级宗战开启时对方的阵容与数量,还请各位道友合理核算分值,搭配出性价比最优的队伍。
渡劫宠、散仙宠、游仙宠这三个等级的宠物所需初始灵气分别为157832、189600、222282,且均未受到其他效果的减幅影响。
最后再提醒一句:各位道友手里的仙玉价值不菲,千万不要随意挥霍。对于氪金较多的玩家来说,前期主要是用仙玉提升道侣好感度,以此加快练级进度;到了后期,则要等消费活动开启时,大量购入防御元。关于木头包,我个人认为在拥有161木、准备将大殿升级到51级时购买几个是物超所值的,其他时候可以不用买,或者根据自己的规划来决定是否购入。通常有两种使用选择:一是直接买木头包来升级宗门建筑;二是用木头包提升洞府的肉产量,从而增加自身的资源产出效率。具体哪种选择更好,大家可以根据自己的情况仔细斟酌。
v4.9.9.0版本
新增战斗时的buff展示界面,战斗过程中点击buff即可查看相关信息
新增了道具“贡献符箓”,玩家可在仙盟功法界面消耗该符箓来提升仙盟功法经验。贡献符箓不占用每日捐献次数,可通过参与活动获取。
对红色神兽的“金光护体”技能进行强化,将其伤害加成比例从25%上调至40%
修正自创宗门传承殿传承进阶说明里存在错误的内容
优化魔王入侵的妖王仙力参考
装扮匣新增部分装扮和建筑
三角洲行动S6保险任务7选2怎么选 三角洲行动S6保险任务7选2推荐
《三角洲行动》S6赛季开启,保险任务7选2的抉择关乎玩家收益与游戏体验。选错可能耗费大量时间、物资,让游戏进程受阻。这7个任务难度、所需资源各不相同,有的考验枪法,需精准击杀特定目标;有的侧重收集,要寻觅稀有道具。下面为大家分析各个任务,给出实用选择推荐,助你轻松拿奖励。
美团旅行上线门票免单活动,美团旅行周六0元入园
出游福利降临!美团旅行于9月13日开启“周六门票真免单”活动。首期活动覆盖范围超广,从九皇山景区的壮美山川,到广东和美术馆的艺术殿堂,全国近20个省市区约200家热门景区参与。美团黑钻、黑金、铂金会员可在美团App“我的-美团会员真免单”页面,领取免费门票,畅享0元入园的快乐。
发条总动员双打模式怎么玩 发条总动员双打模式玩法介绍
《发条总动员》双打模式正式开启!玩家可邀好友或随机匹配,共同踏上飞行射击征程。玩法设定别具一格,“公平模式”消弭属性差异,让每位玩家都能凭操作实力一较高下。在玩法中,两人既要灵活走位躲避弹幕,又要找准时机攻击,适时利用“吞噬弹幕”机制反制敌人,携手挑战强力BOSS,解锁丰厚奖励。
支付宝账号解除授权上热搜 支付宝解除授权步骤
“支付宝账号解除授权” 冲上热搜,令众多用户惊讶。不少网友查看后发现,自己支付宝授权过的应用数量庞大,翻很久都翻不完,其中不乏早已卸载或不再使用的软件。支付宝客服解释,这些多因小程序快速登录产生。为保障个人信息安全,建议定期清理授权。接下来,就为大家介绍支付宝解除授权的详细步骤 。
小米17对标iphone,小米16改名小米17,正面硬钢iPhone17!
9月15日,小米手机发展历程迎来关键节点。小米创办人、董事长兼CEO雷军发文称,小米17系列产品力实现跨代升级,将全方位对标iPhone,直面iPhone17系列竞争。此前,小米集团总裁卢伟冰已官宣,小米17系列本月发布,直接跳过小米16系列,这一系列包含三款机型,还将全球首发第五代骁龙8至尊版移动平台。